• 【防范疫情我国措施,我国疫情防控的具体措施】

    疫情防控不松懈,防护措施要牢记!经常洗手:勤洗手是预防呼吸道传染病最有效的措施之一。手部容易沾染各种病原体,通过触摸口鼻等部位,病原体可进入人体引发感染。在饭前便后、触摸公共物品后、咳嗽或打喷嚏后等情况下,都应及时用流动水和肥皂或洗手液洗...

    2026-03-30
    30
  • 【仿疫情的故事,于疫情的故事】

    10个简短的抗疫英雄小故事有哪些?“排雷英雄”妹妹坚守抗疫一线“排雷英雄”杜富国的妹妹杜富佳,是贵州湄潭县人民医院急诊科护士。肺炎疫情发生后,杜富佳始终奋战在抗疫一线。杜富佳说:“雷场是哥哥的战场,如今疫情当前,医院就是我的战场。以下是1...

    2026-03-30
    32
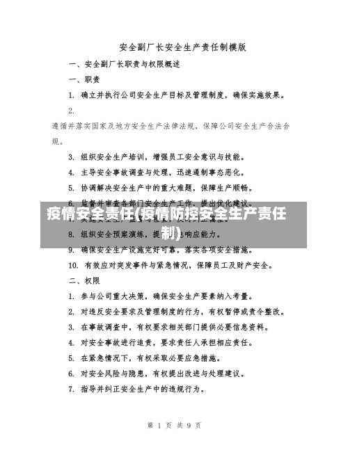
  • 疫情安全责任(疫情防控安全生产责任制)

    江苏已明确:建设单位是疫情防控首要责任主体!江苏明确建设单位是拟复工工地落实疫情防控措施的首要责任主体,施工总承包单位是疫情防控的直接责任主体。具体责任划分及要求如下:建设单位首要责任组织协调:牵头建立疫情防控组织体系,明确施工总承包、...

    2026-03-30
    31
  • 【今天的香港疫情,今天香港疫情通报】

    香港受新型冠状肺炎疫情影响,住宅买家入市受到抑制〖壹〗、香港受新型冠状肺炎疫情影响,住宅买家入市确实受到抑制,预计8月住宅交易量将保持平稳,今年楼价将下跌5%。具体分析如下:交易量情况:7月份住宅交易按月下跌12%,仅录得6,133宗成...

    2026-03-30
    34
  • 疫情期间公安执法/疫情公安执勤

    包头铁路警方多措并举严守战“疫”防线〖壹〗、包头铁路公安处在疫情期间通过科学部署警力、加强防疫宣传、协助健康码检查、提供便民服务等多项举措严守战“疫”防线,具体措施如下:科学部署警力,强化重点区域巡逻包头铁路公安处根据疫情防控要求,动态调...

    2026-03-30
    33
  • 疫情广西征文/疫情广西征文范文

    疫情满分征文800字抗击疫情我们在行动4篇〖壹〗、疫情满分征文800字1众志成城,共克时艰;坚定信心,同舟共济。在抗击新冠肺炎的关键时期,姚王庄镇全体党员始终以群众健康安危为中心,积极行动,发挥党员的模范带头作用,默默的坚守在抗击疫情的...

    2026-03-30
    32
  • 【疫情下的广西,广西疫情故事】

    受疫情影响,广西北海退房潮损失达1548万,为何会有如此严重的损失?导致很多游客的旅游计划被迫搁浅,于是原本以为会大赚一笔的民宿业,就迎来了退房潮,导致自己的损失达到了千万级别。因为广西的疫情情况比较特殊,所以广西北海的很多民宿被退订,确...

    2026-03-30
    33
  • 北京疫情受到控制/北京疫情得到控制

    2020年3月北京疫情严重吗〖壹〗、2020年3月,北京市疫情曾一度受到广泛关注,根据当时的官方数据报告,北京市新增多例新冠肺炎确诊病例。当时的疫情形势确实严峻,北京市采取了包括封锁部分区域、限制人员流动在内的一系列防控措施,以遏制疫情...

    2026-03-30
    35
  • 【疫情房子没住,疫情期间不住房屋是否需要交】

    房子没入住要交物业费么〖壹〗、业主仍需交纳物业费,但空置房可按约定标准的70%交纳。具体分析如下:物业费交纳的法律依据与合同约定根据《中华人民共和国民法典》第四百六十九条,物业服务合同属于书面合同范畴,业主与物业服务企业通过合同明确权利义...

    2026-03-30
    34
  • 新冠疫情体检/新冠肺炎体检

    做新冠肺炎核酸检查一下需要多少钱?肺炎核酸检测(以新冠肺炎核酸检测为例)的费用通常在40元至160元之间,具体费用因地区、医院类型及检测方式的不同而有所差异。地区差异:不同省市的收费标准可能存在明显差距。例如,一线城市或经济发达地区的检测...

    2026-03-30
    33