新疆7日新增确诊病例25例,无症状感染者8例
月7日0时至24时,新疆维吾尔自治区(含新疆生产建设兵团)新增新冠肺炎确诊病例25例,新增无症状感染者8例 ,均在乌鲁木齐市。新增病例情况:新增确诊病例25例,新增无症状感染者8例,所有病例均集中在乌鲁木齐市 。新增治愈出院确诊病例28例 ,无症状感染者解除医学观察9例,也均在乌鲁木齐市。重症转普通型2例。

月7日0—24时,全国报告新增确诊病例31例 ,其中本土病例25例(均在新疆),境外输入病例6例 。具体分布与相关情况如下:境外输入病例:共6例,分布在上海(2例)、浙江(1例) 、山东(1例)、湖北(1例)、广东(1例)。本土病例:25例均在新疆。其他相关数据:新增死亡病例:无 。

疫情数据:新疆维吾尔自治区卫生健康委最新通报 ,7月16日0时至17日12时,新疆维吾尔自治区(含新疆生产建设兵团)报告新增新冠肺炎确诊病例5例 、无症状感染者8例,均为乌鲁木齐市病例 ,且均为接受集中医学观察人员。

新疆维吾尔自治区卫生健康委最新通报,7月16日0时至17日12时,新疆维吾尔自治区(含新疆生产建设兵团)报告新增新冠肺炎确诊病例5例,无症状感染者8例 ,为乌鲁木齐市病例。新增确诊病例和无症状感染者均为接受集中医学观察人员 。
最新疫情:新增8例本土病例,均在新疆
月12日0—24时,全国报告新增本土确诊病例8例,均在新疆维吾尔自治区(含新疆生产建设兵团) ,具体位于乌鲁木齐市;此外,新疆当日新增无症状感染者5例,也均在乌鲁木齐市。
昨日(7月28日)全国单日新增新冠肺炎确诊病例101例 ,其中本土病例98例(新疆89例、辽宁8例、北京1例),境外输入3例(广东2例 、上海1例)。这是自3月6日以来,时隔144天全国单日新增首次超过百例 。全国疫情总体数据新增确诊:101例(本土98例 ,境外输入3例)。新增治愈出院:10例。
022年11月9日0时至20时,库尔勒市无新增本土确诊病例,新增本土无症状感染者8例;11月2日凌晨郭某某从方舱治疗点送医后医治无效死亡。 以下是详细情况:新增本土无症状感染者情况 2022年11月9日0时至20时 ,库尔勒市没有新增本土确诊病例,新增本土无症状感染者8例 。
截至4月5日24时,新型冠状病毒肺炎疫情最新情况如下:新增确诊病例:全国31个省(自治区、直辖市)和新疆生产建设兵团报告新增确诊病例39例,其中38例为境外输入病例 ,1例为本土病例(广东1例)。新增死亡病例:新增死亡病例1例,为湖北病例。新增疑似病例:新增疑似病例10例,均为境外输入病例 。
新疆爆发的疫情首次发生地是哪里?
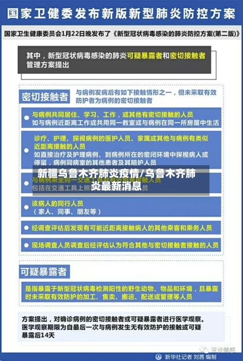
新疆疫情的主要发生地是在乌鲁木齐 ,在新疆的首府,首先是在乌鲁木齐市的天山区的中泉广场发生,确定的一个感染患者是一位24岁的女营业员。新疆乌鲁木齐这次发生疫情 ,打破了新疆149天无新增病例记录,新疆有新冠疫情的时候是在春节的时候,但是仅仅是个个案 ,并没有像这次的局部爆发,这就说明对于防疫措施一定要不段加强。
第二次是2020年7月中旬发生的 。第三次是2022年8月初。新疆维吾尔自治区,简称“新” ,首府乌鲁木齐市。地处中国西北,位于亚欧大陆腹地,面积1649万平方公里,是中国陆地面积最大的省级行政区 。
通过查询相关资料显示 ,新疆第一次疫情是2020年10月3日。通过查询新疆伊宁市疫情防护安全网显示:新疆伊宁市第一次疫情爆发时间为2020年9月30日,疫情一经爆发,市政府于2020年10月3日立即采取封城措施。

现在新疆有几个城市封城了?
新疆的疫情是从2020年开始的 ,断断续续的零星出现 。其中乌鲁木齐市经历了三次封城,第一次,2020年1月27日 ,解封,3月4日。第二次,7月17日凌晨 ,解封9月2曰。
在2022年8月份,在新疆石河子、博乐等市均有发现无症状感染者,在乌鲁木齐头条中显示 ,已经涉及到的地区乌鲁木齐 、伊犁、塔城、博乐 、石河子、昌吉、哈密、阿克苏 、喀什、和田等开始实施大面积封城措施,所以是封城了的。
新疆和田地区疫情防控工作指挥部通报:8月10日0—15时,和田地区和田市新增无症状感染者2例,系对集中医学观察人员核酸检测中发现 ,已闭环转运至定点医疗机构进行隔离医学观察 。近来,流调溯源、落位管控 、密接人员追踪排查等防控工作全面展开,环境消杀等应急处置工作有序推进。
据新疆乌鲁木齐市卫生健康委员会微信公众号消息 ,7月15日,乌鲁木齐市天山区发现新冠肺炎确诊病例1例,无症状感染者3例(均在医学观察中)。主要情况通报如下:确诊病例 ,女,24岁,系中泉广场三楼营业厅工作人员 ,常住地为乌鲁木齐市天山区 。7月10日,该病例因咽喉疼痛等症状,由120救护车运送至定点医院。
根据新疆政府官方资料 ,疫情期间新疆总共封了三次,第一次是2020年春节前夕发生疫情。第二次是2020年7月中旬发生的 。第三次是2022年8月初。新疆维吾尔自治区,简称“新 ”,首府乌鲁木齐市。地处中国西北 ,位于亚欧大陆腹地,面积1649万平方公里,是中国陆地面积最大的省级行政区 。